Номер 513 - ГДЗ Алгебра 8 класс. Мерзляк, Полонский. Учебник. Страница 132

Вернуться к содержанию учебника

Упражнения §16. Страница 132

510 511 512 513 514 515 516

Вопрос

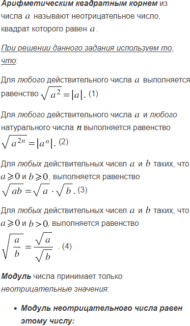
Упростите выражение:

Подсказка

Ответ


Вернуться к содержанию учебника