Номер 1205 - ГДЗ Алгебра 7 класс. Мерзляк, Полонский. Учебник. Страница 232

Вернуться к содержанию учебника

Страница 232

1202 1203 1204 1205 1206 1207 1208

Вопрос

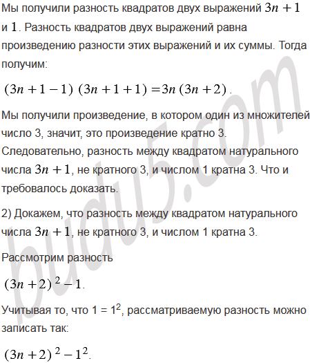
Докажите, что разность между квадратом натурального числа, не кратного 3, и числом 1 кратна 3.

Подсказка

Ответ


Вернуться к содержанию учебника