Номер 1204 - ГДЗ Алгебра 7 класс. Мерзляк, Полонский. Учебник. Страница 232

Вернуться к содержанию учебника

Страница 232

1201 1202 1203 1204 1205 1206 1207

Вопрос

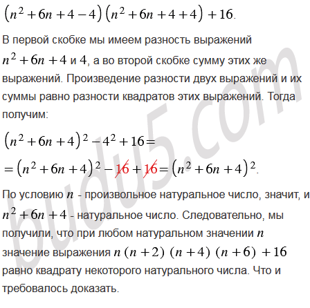
Докажите, что при любом натуральном значении значение выражения равно квадрату некоторого натурального числа.

Подсказка

Ответ


Вернуться к содержанию учебника