Вернуться к содержанию учебника
Страница 100
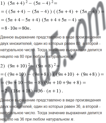
Докажите, что при любом натуральном
значение выражения:
1) (5
+ 4)2
(5
4)2 делится нацело на 80;
2) (9
+ 10)2
(9
+ 8)2 делится нацело на 36;
3) (10
+ 2)2
(4
10)2 делится нацело на 12.
Вернуться к содержанию учебника