Номер 2 - ГДЗ Алгебра 8 класс. Мерзляк, Полонский. Учебник. Страница 126

Вернуться к содержанию учебника

Упражнения §15. Страница 126

494 495 1 2 1 2 3

Вопрос

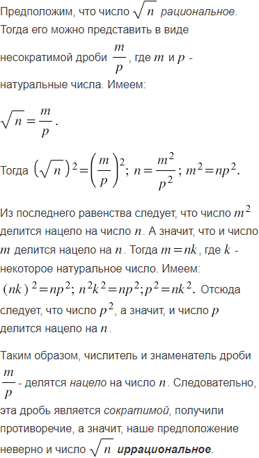
Докажите, что если натуральное число не является квадратом натурального числа, то число - иррациональное.

Подсказка

Ответ


Вернуться к содержанию учебника