Номер 27 - ГДЗ Алгебра 8 класс. Мерзляк, Полонский. Учебник. Страница 14

Вернуться к содержанию учебника

Упражнения § 2. Страница 14

1 2 3 27 28 29 30

Вопрос

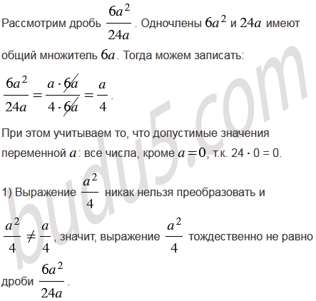
Какому из приведенных выражений тождественно равна дробь :

Подсказка

Вспомните:

  1. Какие выражения называют тождественно равными, основное свойство рациональной дроби (сокращение дроби).
  2. Что называют одночленом.
  3. Степень с натуральным показателем.
  4. Свойства степени с натуральным показателем.
  5. Допустимые значения переменных.
  6. Что называют тождественным преобразованием.

Ответ


Вернуться к содержанию учебника