Номер 1180 - ГДЗ Алгебра 7 класс. Мерзляк, Полонский. Учебник. Страница 230

Вернуться к содержанию учебника

Страница 230

1177 1178 1179 1180 1181 1182 1183

Вопрос

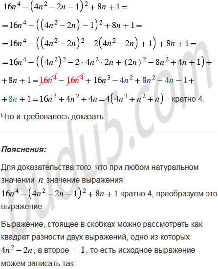
Докажите, что при любом натуральном значении значение выражения кратно 4.

Подсказка

Ответ


Вернуться к содержанию учебника