Номер 683 - ГДЗ Алгебра 7 класс. Мерзляк, Полонский. Учебник. Страница 119

Вернуться к содержанию учебника

Страница 119

680 681 682 683 684 685 686

Вопрос

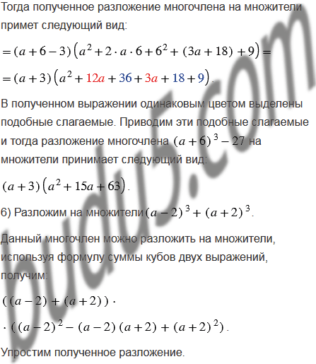
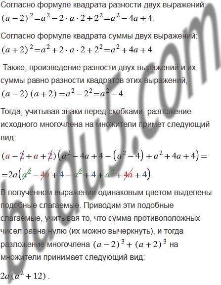
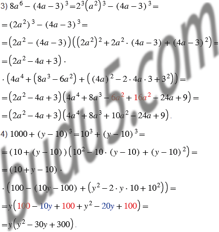
Разложите на множители:

Подсказка

Ответ


Вернуться к содержанию учебника