Номер 571 - ГДЗ Алгебра 7 класс. Мерзляк, Полонский. Учебник. Страница 104

Вернуться к содержанию учебника

Страница 104

568 569 570 571 572 573 574

Вопрос

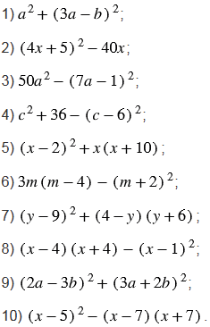
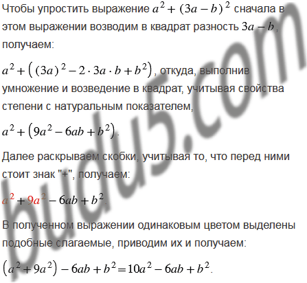
Упростите выражение:

Подсказка

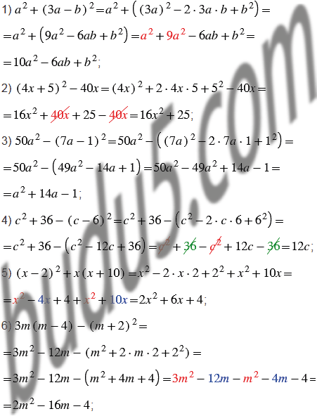
Ответ


Вернуться к содержанию учебника