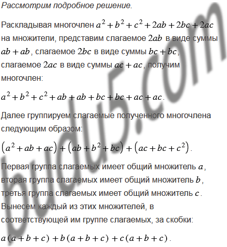
Номер 490 - ГДЗ Алгебра 7 класс. Мерзляк, Полонский. Учебник. Страница 89

Вернуться к содержанию учебника

Страница 89

487 488 489 490 491 492 493

Вопрос

Разложите на множители многочлен:

Подсказка

Вспомните:

  1. Что называют многочленом.
  2. Что называют разложением многочлена на множители (способ группировки).
  3. Свойства действий с рациональными числами.
  4. Какие слагаемые называют подобными.
  5. Степень с натуральным показателем.
  6. Свойства степени с натуральным показателем.

Ответ


Вернуться к содержанию учебника