Номер 343 - ГДЗ Алгебра 7 класс. Мерзляк, Полонский. Учебник. Страница 66

Вернуться к содержанию учебника

Страница 66

340 341 342 343 344 345 346

Вопрос

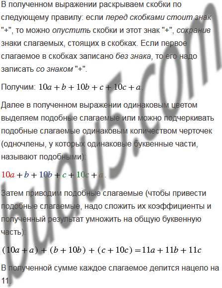
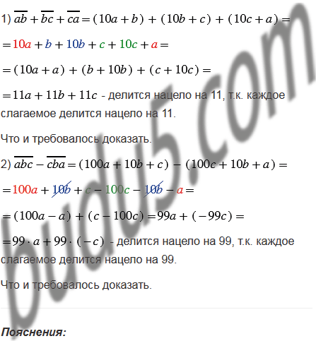
Докажите, что:

1) сумма чисел и делится нацело на 11;

2) разность чисел делится нацело на 99.

Подсказка

Вспомните:

  1. Разряды натуральных чисел.
  2. Что называют многочленом.
  3. Что называют одночленом.
  4. Запись многозначных чисел в виде многочлена.
  5. Правила раскрытия скобок, подобные слагаемые.
  6. Делители и кратные, их свойства.
  7. Правила сложения рациональных чисел.
  8. Правила вычитания рациональных чисел.
  9. Противоположные числа.
  10. Модуль числа.
  11. Какие выражения называют тождественно равными.
  12. Правила умножения рациональных чисел.

Ответ


Вернуться к содержанию учебника